UML Diagrames d'activitats
Contingut
Diagrames d'activitats
Introducció
Els diagrames de fluxos són un dels primers models visuals que es van aplicar a la computació. Mostren una seqüència de passos, processos, punts de decisió i bifurcacions. Als programadors novells se'ls convida a utilitzar aquest diagrama per conceptualitzar problemes i derivar les seves solucions
La idea és convertir el diagrama de flux a la base del codi. Amb les seves diverses característiques i tipus de diagrames, l'UML és una mica un diagrama de flux amb estereotips. El diagrama d'activitats de l'UML, és molt semblant als vells diagrames de flux. Ens mostra els passos (coneguts com activitats) així com punts de decisió i bifurcacions. És útil per mostrar el que passa en un procés de negocis o operació. Els trobarem com a part integral de l'anàlisi d'un sistema.
Què és?
Ha estat dissenyat per mostrar una visió simplificada del que passa durant una operació o procés. És una extensió d'un diagrama d'estats. El diagrama d'estats mostra els estats d'un objecte i representa les activitats com fletxes que connecten als estats. El diagrama d'activitats ressalta, precisament, a les activitats.
Decisions, decisions, decisions
Gairebé sempre una seqüència d'activitats arribarà a un punt on es realitzarà alguna decisió. Certes condicions ens portaran per un camí i altres per un altre.
Podrem representar un punt de decisió de dues maneres: la primera és mostrar les rutes possibles que parteixen directament d'una activitat i la segona és portar la transició cap a un rombe. De totes maneres, indicarem la condició amb una instrucció entre claudàtors al costat de la ruta corresponent.
Rutes concurrents
Conforme modelem activitats tindrem l'oportunitat de separar una transició en dues rutes que s'executin al mateix temps (de forma concurrent) i després es reuneixin. Per representar aquesta divisió, utilitzarem una línia gruixuda perpendicular a la transició i les rutes partiran d'ella. Per representar la reincorporació, ambdues rutes apuntaran a una altra línia gruixuda.
Indicacions
Durant una seqüència d'activitats, és possible enviar una indicació. Quan es rebi, la indicació provocarà que s'executi una activitat. El símbol per enviar una indicació és un pentàgon convex, i el que la rep és un pentàgon còncau.
Aplicació dels diagrames d'activitats (exemple)
Una operació: Fibs
Havies vist la sèrie de números? 1, 1, 2, 3, 5, 8, 13, ... Es coneix com la "sèrie de Fibonacci". Aquest matemàtic medieval la va escriure fa uns 800 anys. Cada número és un "fib", així que el primer fib [o fib (1)] és 1, fib (2) és 1, fib (3) és 2, i així successivament.
Suposem que una de les nostres classes és una calculadora, i que una de les seves operacions és calcular l'enèsim fib i mostrar-ho. A aquesta operació podríem anomenar calcularFib (n).
Fibonacci Un diagrama d'activitats per al procés de creació d'un document
Procés de creació d'un document
Imaginem les activitats necessàries per utilitzar una aplicació d'oficina per crear un document. Una possible seqüència podria ser:
- Obrir l'aplicació pel processament de textos.
- Crear un fitxer.
- Desar el fitxer amb un nom únic en una carpeta.
- Teclejar el document.
- Si es requereixen il·lustracions, s'obre l'aplicació adequada, es generen els gràfics i es col·loquen al document.
- Si es necessita un full de càlcul, s'obre l'aplicació relacionada, es crea el full corresponent i es col·loca al document.
- Es desa el fitxer.
- S'imprimeix el document.
- Se surt de l'aplicació.
Diagrama d'activitats per al procés de creació d'un document
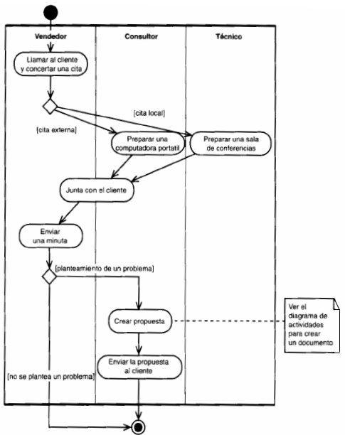
Marc de responsabilitat
Un dels aspectes més útils del diagrama d'activitats és la seva facultat per expandir-se i mostrar qui té les responsabilitats en un procés. Vegem el cas d'una firma de consultoria i el procés de negociació involucrat en una junta amb un client. Les activitats podrien ser les següents:
- Un venedor truca al client i concerta una cita.
- Si la cita és al'oficina del consultor, els tècnics corporatius prepararan una sala de conferències per a fer una presentació.
- Si és a l'oficina del client, un consultor prepararà una presentació en un portàtil.
- El consultor i el venedor es reuniran amb el client en el lloc i a l'hora convinguts.
- El venedor crea una minuta.
- Si la reunió ha plantejat la solució d'un problema, el consultor crearà una proposta i l'enviarà al client.
Diagrama d'activitats per al procés de negociació en una junta amb un client
Diagrama de marcs de responsabilitat.
Es separa el diagrama en segments paral · lels coneguts com marcs de responsabilitat.
Cada marc mostra el nom d'un responsable en la part superior, i presenta les activitats de cada un. Les transicions es poden dur a terme d'un marc a un altre.
Diagrames híbrids
En el diagrama d'activitats per a la creació d'un document, en lloc de només mostrar una activitat "Imprimir document", podríem ser una mica més específics. La impressió es realitza atès que un senyal de l'arxiu de document es transmet des de l'aplicació per al processament de textos a la impressora, la mateixa que la rep i la imprimeix.
La depuració de l'activitat "Imprimir document" ens atorga un diagrama híbrid
Podrem mostrar un diagrama d'activitats per realitzar una operació dins d'un símbol d'objecte, i mostrar a l'objecte que rep una petició per executar l'operació.
Vegeu també
- UML
- UML Diagrama de classes
- UML Diagrames d'activitats
- UML Diagrames de casos d'ús
- Umbrello Un editor UML amb el que s'han el·laborat tots els diagrames d'aquest article.









